| 33. |
|
|||
Answer: Option A Explanation: No answer description available for this question. |
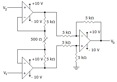
| 34. | Calculate the output voltage if V1 = –0.2 V and V2 = 0 V.
|
|||||||
Answer: Option D Explanation: No answer description available for this question |
| 35. | Calculate the output voltage for this circuit when V1 = 2.5 V and V2 = 2.25 V.
|
|||||||
Answer: Option D Explanation: No answer description available for this question. |
