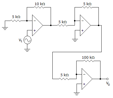
| 25. | Calculate the output of the first-stage op-amp when V1 = 25 mV.
|
|||||||
Answer: Option B Explanation: No answer description available for this question. |
| 26. | Calculate the input voltage if the final output is 10.08 V.
|
|||||||
Answer: Option C Explanation: No answer description available for this question. |
| 27. | How many op-amps are required to implement this equation?
|
|||||||
Answer: Option A Explanation: No answer description available for this question |
| 28. | Determine the output voltage when V1 = V2 = 1 V.
|
|||||||
Answer: Option A Explanation: No answer description available for this question |
| 29. | Determine the output voltage for this circuit with a sinusoidal input of 2.5 mV.
|
|||||||
Answer: Option B Explanation: No answer description available for this question |
| 30. | Calculate the output voltage if V1 = V2 = 0.15 V.
|
|||||||
Answer: Option D Explanation: No answer description available for this question |
| 31. | How many op-amps are required to implement this equation?
|
|||||||
Answer: Option D Explanation: No answer description available for this question |
| 32. | Determine the output voltage when V1 = –V2 = 1 V.
|
|||||||
Answer: Option B Explanation: No answer description available for this question |
