| 17. | Calculate the input voltage for this circuit if Vo = –11 V.
|
|||||||
Answer: Option A Explanation: No answer description available for this question. |
| 18. | Determine the value of Rf (assuming that all have the same value).
|
|||||||
Answer: Option B Explanation: No answer description available for this question |
| 19. | This circuit is an example of a(n)________.
|
|||||||
Answer: Option C Explanation: No answer description available for this question |
| 20. | Calculate the output voltage.
|
|||||||
Answer: Option C Explanation: No answer description available for this question. |
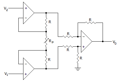
| 21. | Calculate the output voltage if V1 = 300 mV and V2 = 700 mV.
|
|||||||
Answer: Option D Explanation: No answer description available for this question |
| 22. |
|
|||||||
Answer: Option A Explanation: No answer description available for this question. |
| 23. | Calculate the output voltage if V1 = V2 = 700 mV.
|
|||||||
Answer: Option A Explanation: No answer description available for this question |
| 24. | How many op-amps are required to implement this equation?
|
|||||||
Answer: Option C Explanation: No answer description available for this questio |
