| 33. | Referring to the figure below, determine the output impedance for VGS = –3 V at VDS = 5 V.
|
|||||||
Answer: Option A Explanation: No answer description available for this question |
| 34. |
|
|||||
Answer: Option C Explanation: No answer description available for this question |
| 35. |
|
|||||||
Answer: Option C Explanation: No answer description available for this question |
| 36. | Refer to this figure. If ID = 4 mA, find the value of VGS.
|
|||||||
Answer: Option D Explanation: No answer description available for this question. |
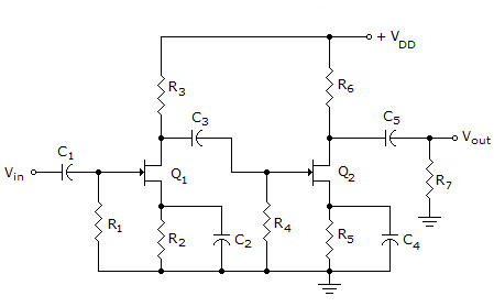
| 37. | Refer to this figure. If R7 were to decrease in value, Vout would
|
|||||||
Answer: Option B Explanation: No answer description available for this question.
|
| 38. |
|
|||||||
Answer: Option A Explanation: No answer description available for this question. |
| 39. | Refer to this figure. For midpoint biasing, ID would be
|
|||||||
Answer: Option C Explanation: No answer description available for this question.
|
| 40. |
|
|||||||
Answer: Option D Explanation: No answer description available for this question. |
