| 9. | Refer to this figure. If VGS = –6 V, calculate the value of RS that will provide this value.
|
|||||||
Answer: Option B Explanation: No answer description available for this question. |
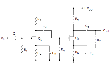
| 10. | Refer to this Figure. If Vin was increased in amplitude a little, the signal voltage at the source of Q2 would.
|
|||||||
Answer: Option C Explanation: No answer description available for this question. |
| 11. |
|
|||||||
Answer: Option A Explanation: No answer description available for this question.
|
| 12. |
|
|||||||
Answer: Option B Explanation: No answer description available for this question.
|
| 13. | Calculate gm and rd if yfs = 4 mS and yos = 15 |
|||||||
Answer: Option A Explanation: No answer description available for this question.
|
| 14. |
|
|||||||
Answer: Option C Explanation: No answer description available for this question.
|
| 15. |
|
|||||||
Answer: Option C Explanation: No answer description available for this question.
|
| 16. |
|
|||||||
Answer: Option D Explanation: No answer description available for this question. |
