| 65. | Referring to this figure, calculate Av if rd = 19 k.
|
|||||||
Answer: Option C Explanation: No answer description available for this question. |
| 66. |
|
|||
Answer: Option A Explanation: No answer description available for this question.
|
| 67. | Refer to this figure. Find the value of VD.
|
|||||||
Answer: Option D Explanation: No answer description available for this question.
|
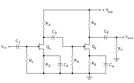
| 68. | Refer to this figure. If R6 opened, the signal at the drain of Q1 would
|
|||||||
Answer: Option C Explanation: No answer description available for this question.
|
| 69. |
|
|||||||
Answer: Option C Explanation: No answer description available for this question. |
| 70. |
|
|||||||
Answer: Option D Explanation: No answer description available for this question.
|
| 71. |
|
|||||||
Answer: Option C Explanation: No answer description available for this question.
|
