| 17. | Determine the output voltage for this circuit with a sinusoidal input of 2.5 mV.
|
|||||||
Answer: Option B Explanation: No answer description available for this question. |
| 18. | Calculate the output voltage if V1 = V2 = 0.15 V.
|
|||||||
Answer: Option E Explanation: No answer description available for this question.
|
| 19. | How many op-amps are required to implement this equation? Vo = V1 |
|||||||
Answer: Option D Explanation: No answer description available for this question.
|
| 20. | Determine the output voltage when V1 = –V2 = 1 V.
|
|||||||
Answer: Option B Explanation: No answer description available for this question.
|
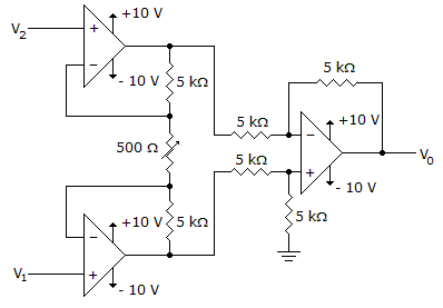
| 21. | Calculate the output voltage if V1 = –0.2 V and V2 = 0 V.
|
|||||||
Answer: Option D Explanation: No answer description available for this question.
|
| 22. |
|
|||
Answer: Option A Explanation: No answer description available for this question.
|
| 23. | Calculate the output voltage if V1 = –0.2 V and V2 = 0 V.
|
|||||||
Answer: Option D Explanation: No answer description available for this question. |
| 24. | Calculate the output voltage for this circuit when V1 = 2.5 V and V2 = 2.25 V.
|
|||||||
Answer: Option D Explanation: No answer description available for this question. |
