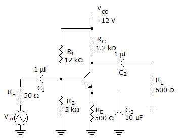
| 9. | Refer to this figure. You measure an output voltage at the lower cutoff frequency of 3.42 V p-p. The output voltage at the upper cutoff frequency will be
|
|||||||
Answer: Option B Explanation: No answer description available for this question. |
| 10. | Refer to this figure. The capacitor Cbe affects
|
|||||||
Answer: Option A Explanation: No answer description available for this question |
| 11. |
|
|||||||
Answer: Option B Explanation: No answer description available for this question |
| 12. |
|
|||||||
Answer: Option D Explanation: No answer description available for this question |
| 13. |
|
|||||||
Answer: Option B Explanation: No answer description available for this question |
| 14. |
|
|||||||
Answer: Option C Explanation: No answer description available for this question |
| 15. |
|
|||||||||
Answer: Option A Explanation: No answer description available for this question |
| 16. |
|
|||||||
Answer: Option B Explanation: No answer description available for this question |
